Melatonin Identified as a Potential Therapeutic Agent For SLC26A2-Related Chondrodysplasias

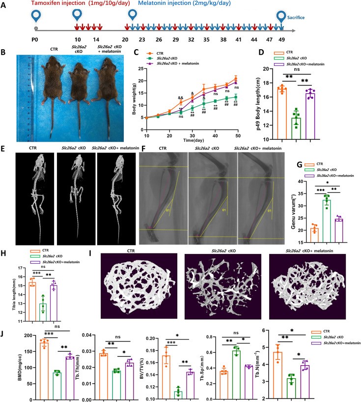
(A) Overview of the drug delivery plan. Tamoxifen was administered to mice at a dosage of 1 mg per 10 g body weight per day, for consecutive 5 days from P10 to P14 and then every three days from P10 to P49. Melatonin was given from P10 to P49. (B) Gross a
Targeting ER Stress and Calcium Overload to Restore Skeletal Growth in SLC26A2-Deficient Chondrodysplasias
CHINA, March 6, 2025 /EINPresswire.com/ -- Solute carrier family 26 member 2 (SLC26A2) is an SO42− transporter, facilitating the uptake of inorganic sulfate into cells. Mutations in SLC26A2 lead to chondrodysplasia, a rare genetic disorder characterized by abnormal cartilage development that affects bone growth. Unfortunately, the current challenge lies in the absence of effective pharmaceutical interventions for SLC26A2-associated chondrodysplasias.
This research, published in the Genes & Diseases journal by a team from the Fourth Military Medical University, Xi’an Jiaotong University, and Northwestern University, Xi’an, Shaanxi, investigate the therapeutic effects of an indoleamine hormone, melatonin, on SLC26A2-deficient chondrodysplasias.
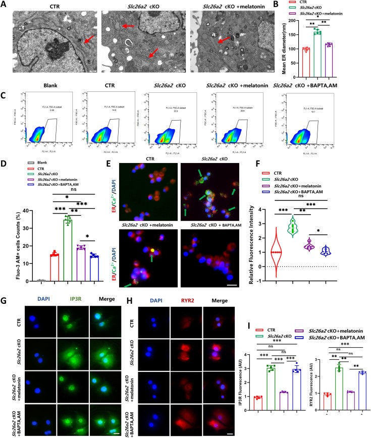
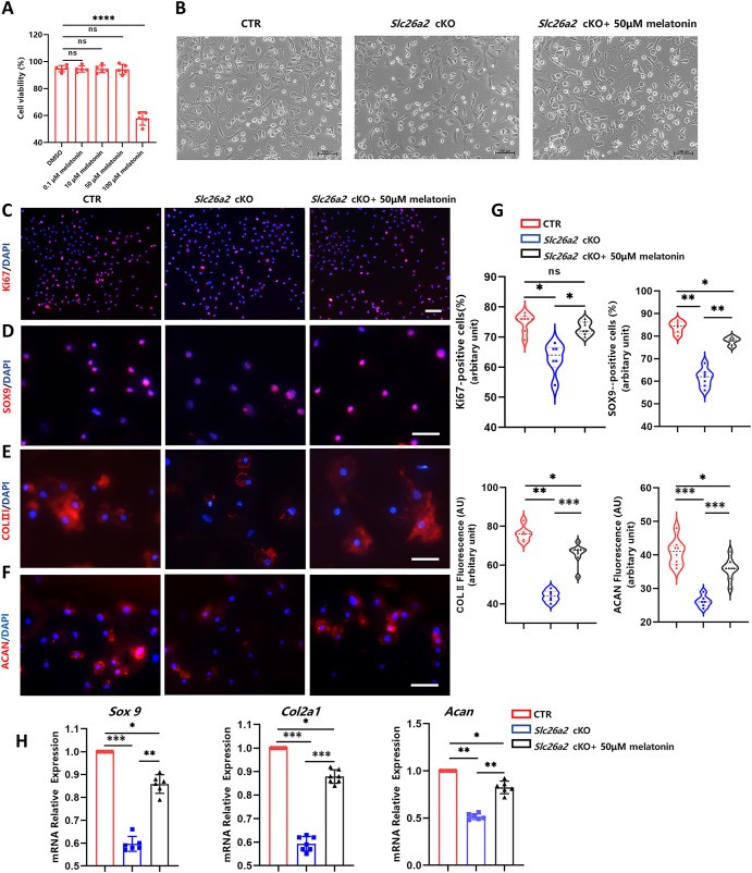
In the in vitro studies, the researchers found that melatonin ameliorates impaired anabolism and proliferation of Slc26a2-deficient chondrocytes and attenuates activation of unfolded protein response (UPR) induced by Slc26a2 deficiency. Additionally, melatonin also suppressed cytoplasmic calcium overload and significantly inhibited cell death in Slc26a2-deficient chondrocytes.
In the in vivo studies, the research findings indicated that melatonin could effectively rescue defective formation and abnormal morphology of bone in cartilage-specific Slc26a2 knockout mice (Slc26a2 cKO), which is in line with in vitro mitigating effects. Notably, the histological analysis revealed that melatonin attenuates ER stress and cell death in growth plate cartilage of Slc26a2 cKO mice. Furthermore, melatonin significantly inhibited the expression of proapoptotic proteins, including BAX, cleaved CASP3, and CHOP, while enhancing the expression of the anti-apoptotic protein BCL2. These findings support the effectiveness of melatonin in treating SLC26A2-associated skeletal disorders, highlighting its potential as a therapeutic option.
Although these collective data provide translational insights for drug development, further studies are necessary to fully elucidate melatonin’s multifaceted roles in regulating chondrocyte’s function and cell fate. In conclusion, the researchers underscore the importance of continued research and development to harness the full therapeutic potential of melatonin for addressing SLC26A2-related skeletal conditions.
Reference
Title of the original paper: Melatonin ameliorates Slc26a2-associated chondrodysplasias by attenuating endoplasmic reticulum stress and apoptosis of chondrocytes
Journal: Genes & Diseases
Genes & Diseases is a journal for molecular and translational medicine. The journal primarily focuses on publishing investigations on the molecular bases and experimental therapeutics of human diseases. Publication formats include full length research article, review article, short communication, correspondence, perspectives, commentary, views on news, and research watch.
DOI: https://doi.org/10.1016/j.gendis.2024.101350
Funding Information:
National Natural Science Foundation of China (No. 82272442, 82372361)
Key Industrial Chain Program of Shaanxi, China (No. 2022ZDLSF02-12)
# # # # # #
Genes & Diseases publishes rigorously peer-reviewed and high quality original articles and authoritative reviews that focus on the molecular bases of human diseases. Emphasis is placed on hypothesis-driven, mechanistic studies relevant to pathogenesis and/or experimental therapeutics of human diseases. The journal has worldwide authorship, and a broad scope in basic and translational biomedical research of molecular biology, molecular genetics, and cell biology, including but not limited to cell proliferation and apoptosis, signal transduction, stem cell biology, developmental biology, gene regulation and epigenetics, cancer biology, immunity and infection, neuroscience, disease-specific animal models, gene and cell-based therapies, and regenerative medicine.
Scopus CiteScore: 7.3 | Impact Factor: 6.9
# # # # # #
More information: https://www.keaipublishing.com/en/journals/genes-and-diseases/
Editorial Board: https://www.keaipublishing.com/en/journals/genes-and-diseases/editorial-board/
All issues and articles in press are available online in ScienceDirect (https://www.sciencedirect.com/journal/genes-and-diseases).
Submissions to Genes & Disease may be made using Editorial Manager (https://www.editorialmanager.com/gendis/default.aspx ).
Print ISSN: 2352-4820
eISSN: 2352-3042
CN: 50-1221/R
Contact Us: editor@genesndiseases.com
X (formerly Twitter): @GenesNDiseases (https://x.com/GenesNDiseases)
# # # # # #
Genes & Diseases Editorial Office
Genes & Diseases
+86 23 6571 4691
email us here
Visit us on social media:
Facebook
X
LinkedIn
Instagram
YouTube
Other
Legal Disclaimer:
EIN Presswire provides this news content "as is" without warranty of any kind. We do not accept any responsibility or liability for the accuracy, content, images, videos, licenses, completeness, legality, or reliability of the information contained in this article. If you have any complaints or copyright issues related to this article, kindly contact the author above.

