Unlocking bone repair: FGFR antagonists restore mandibular bone repair in osteochondrodysplasia
GA, UNITED STATES, February 28, 2025 /EINPresswire.com/ -- A new study explores the potential of fibroblast growth factor receptor (FGFR) antagonists in restoring defective mandibular bone repair in mouse models of osteochondrodysplasia, a group of genetic disorders that impair normal bone development and repair. The research delves into how mutations in FGFR2 and FGFR3 affect mandibular bone formation and endochondral bone repair following non-stabilized fractures. The findings reveal that FGFR antagonists, including BGJ398 (infigratinib) and BMN111 (vosoritide), can effectively rescue impaired bone repair in these models. This breakthrough offers a promising therapeutic approach for patients with FGFR-related skeletal disorders, potentially improving the prognosis for individuals with craniofacial anomalies and bone fractures.
Gain-of-function mutations in fibroblast growth factor receptor (FGFR) genes are known to cause a range of skeletal disorders, such as craniosynostosis and chondrodysplasia, which severely affect craniofacial and mandibular development. These mutations disrupt the normal processes of bone formation and repair, leading to conditions like hypochondroplasia and Crouzon syndrome. Despite advancements in medical research, current treatment options for these conditions are limited. To address this challenge, understanding the molecular mechanisms driving these defects is crucial. As a result, there is an urgent need for targeted therapies that can restore normal bone repair in individuals with these genetic disorders.
On February 7, 2025, a team of researchers from Université de Paris Cité and the Imagine Institute published a pivotal study (DOI: 10.1038/s41413-024-00385-x) in Bone Research, investigating the effects of FGFR antagonists on bone repair in mouse models of osteochondrodysplasia. This research sheds light on the molecular pathways involved in these conditions and opens the door to potential therapeutic interventions.
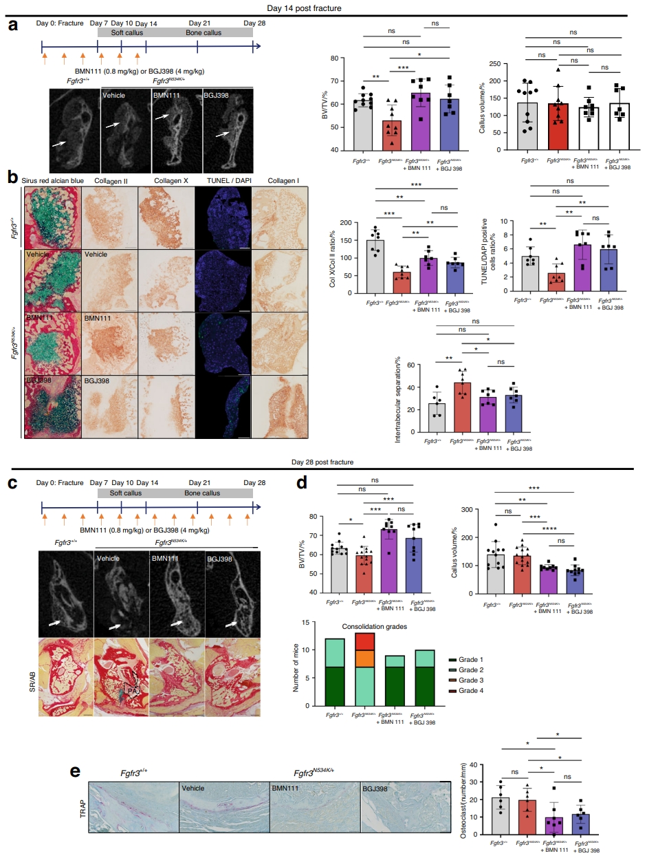
Using mouse models of Crouzon syndrome (Crz) and hypochondroplasia (Hch), the researchers examined the impact of FGFR2 and FGFR3 mutations on mandibular bone formation and repair. They discovered that activation of FGFR2 led to excessively high bone mineralization in the calluses, while FGFR3 activation resulted in defective bone repair. This manifested as low bone mineralization, impaired chondrocyte differentiation, and pseudarthrosis (abnormal nonunion of bone fractures with the presence of fibrosis ). Through spatial transcriptomic analyses, the team identified significant changes in gene expression, including the downregulation of genes crucial for chondrocyte differentiation (such as Col11a2 and Hmgb2) and the upregulation of genes involved in apoptosis and the MAPK signaling pathway (like Dusp3 and Socs3).
The key breakthrough came with the application of FGFR3 antagonists, BGJ398 (infigratinib) and BMN111 (vosoritide), which successfully restored bone repair in the Hch mouse model. These treatments not only promoted chondrocyte differentiation and increased apoptosis rates in the population of hypertrophic chondrocytes of the calluses, but also enhanced bone formation and mineralization. This discovery underscores the critical role of FGFR3 in regulating bone repair and suggests that FGFR antagonists could become a transformative therapeutic approach for treating FGFR3-related skeletal disorders.
Laurence Legeai-Mallet, the lead researcher, explained, "Our findings highlight the crucial role of FGFR3 in bone repair processes. The successful use of FGFR antagonists in our mouse models provides a compelling case for developing targeted therapies to address skeletal defects in patients with FGFR3-related conditions."
This research offers new hope for individuals with skeletal disorders caused by FGFR mutations. The use of FGFR antagonists could revolutionize the treatment of bone fractures and craniofacial anomalies in patients with FGFR related chondrodysplasia and craniosynostosis. As further studies investigate the broader clinical application of these therapies, they hold the potential to significantly improve outcomes for patients suffering from severe skeletal defects.
DOI
10.1038/s41413-024-00385-x
Original Source URL
https://doi.org/10.1038/s41413-024-00385-x
Funding information
This work is supported by the Philanthropy Department of Mutuelles AXA through the Head and Heart Chair”. This project received a state subsidy managed by the National Research Agency under the Investments for the Future program (ANR-10-IAHU-01). We thank the Filière Nationale TeteCou for financial support.
Lucy Wang
BioDesign Research
+ +86 177 0518 5080
email us here
Legal Disclaimer:
EIN Presswire provides this news content "as is" without warranty of any kind. We do not accept any responsibility or liability for the accuracy, content, images, videos, licenses, completeness, legality, or reliability of the information contained in this article. If you have any complaints or copyright issues related to this article, kindly contact the author above.
