Population genetic characteristics of two hybrid crucian carp strains
GA, UNITED STATES, November 7, 2024 /EINPresswire.com/ -- Researchers investigated the population characteristics of two hybrid crucian carp strains based on one nuclear gene molecular marker, Transferrin (Tf). Interestingly, the nucleotide diversity of Tf alleles in cultured populations exceeded that of wild populations, and the network and genetic structure analyses failed to distinguish between wild and cultured populations. Additionally, AMOVA analysis indicated genetic differentiation among all six populations, the majority of the genetic variation (92.00%) was observed within populations. These findings providing an alternative perspective for germplasm evaluation of hybrid varieties and crucian carp breeding.
Crucian carp (Carassius auratus) is a common freshwater fish species in China, and its aquaculture mainly depends on excellent varieties through artificial breeding. The hybrid strain derived from Carassius cuvieri (♀) × C. auratus red var. (♂) (HFJ) and the new homodiploid crucian carp-like strain derived from Cyprinus carpio (♀) × Megalobrama amblycephala (♂) (NCRC) are important germplasm resources of crucian carp.
Against that backdrop, a recent study published in the KeAi hournal Reproduction and Breeding investigated the population characteristics of the two hybrid strains based on one nuclear gene molecular marker, Transferrin (Tf). The researchers selected HFJ, NCRC and other four crucian carp populations for the study, analyzed their genetic polymorphisms and population structure, and obtained several new insights that differed from those discovered using mitochondrial molecular markers.
“Genetic diversity evaluation is an important link in germplasm resources conservation and research,” explains corresponding author Conghui Yang, a researcher at the State Key Laboratory of Developmental Biology of Freshwater Fish at Hunan Normal University. “Previously, we accessed the genetic diversity of Carassius populations using mitochondrial COI gene and D-loop data, and found that the cultured populations exhibited relatively low levels of haplotype diversity and nucleotide diversity compared to wild populations.”
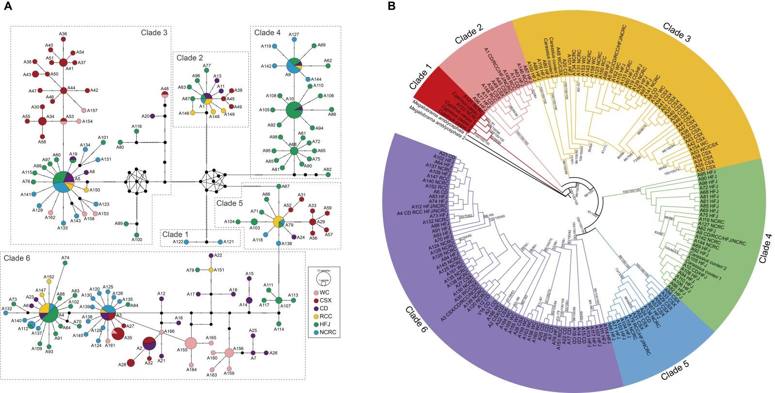
In the present study, however, the researchers observed that nucleotide diversity of wild populations was lower than that of cultured populations, which contradicts the previous conclusion based on mitochondrial genes.
“These new findings suggest a potential correlation between the high genetic diversity of Tf alleles observed in cultured populations of Carassius and their hybridization origins,” says Yang. “We postulate that the high polymorphism of the nuclear gene in HFJ and NCRC may contribute to their high resistance to stress and infection.”
The researchers also analyzed the relationships among the six Carassius populations, but found no clear population structure between wild stocks and cultured strains through Tf alleles, manifested by an apparent admixture distribution.
Yang highlights the hybrid genetic characteristics of HFJ and NCRC. “The lack of distinct genetic divergence may be due to the complex genetic background and genomic instability of HFJ and NCRC hybrid varieties,” she says. “Nonetheless, this study offers direct evidence based on nuclear marker data for the hybrid genetic characteristics of two hybrid lineages.”
DOI
10.1016/j.repbre.2024.07.002
Original Source URL
https://doi.org/10.1016/j.repbre.2024.07.002
Funding information
This work was supported by the National Key R&D Program of China (2022YFD2400102), the National Natural Science Foundation of China (Grant No. 32202912, 32293252, 32373119), and the Training Program for Excellent Young Innovators of Changsha (Grant No. kq2200013, kq2107006).
Lucy Wang
BioDesign Research
email us here
Legal Disclaimer:
EIN Presswire provides this news content "as is" without warranty of any kind. We do not accept any responsibility or liability for the accuracy, content, images, videos, licenses, completeness, legality, or reliability of the information contained in this article. If you have any complaints or copyright issues related to this article, kindly contact the author above.
