New Hope for Colorectal Cancer Treatment: Innovative CE6-GFFY Photosensitizer Shows Promise in Fighting Tumors

(A) Schematic diagram of Ce6-GFFY synthesis. DCC, N, N0-dicyclohexylcarbodiimide; DMAP, 4-dimethylaminopyridine; CH2CL2, dichloromethane. (B) The size distribution of Ce6-GFFY macroparticles was analyzed using DLS. d, diameter; PDI, polydispersity index;
Research reveals promising advancements of Ce6-GFFY in colorectal cancer treatment.
CHONGQING, CHINA, February 20, 2025 /EINPresswire.com/ -- Colorectal cancer (CRC) is a highly malignant disease that readily metastasizes to vital organs. Many strategies have been employed for clinical CRC therapy. However, current treatments face significant limitations, such as drug toxicity, tumor recurrence, and drug resistance due to gene mutations in CRC cells. Therefore, there is an urgent need to develop novel anti-tumor drugs that can effectively treat CRC patients with diverse genetic profiles.
This research, published in the Genes & Diseases journal by a team from the Sun Yat-sen University Cancer Center, Sun Yat-sen Memorial Hospital, Affiliated Hospital of Jiangnan University, and Southern Medical University, focuses on a third-generation photosensitizer, Ce6-GFFY. The researchers developed this novel molecule by covalently combining a photo-responsive Ce6 molecule with a GFFY peptide. Ce6-GFFY forms stable macroparticles with an average size of 160 nm in solution, enabling targeted tumor penetration through the enhanced permeability and retention (EPR) effect.
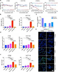
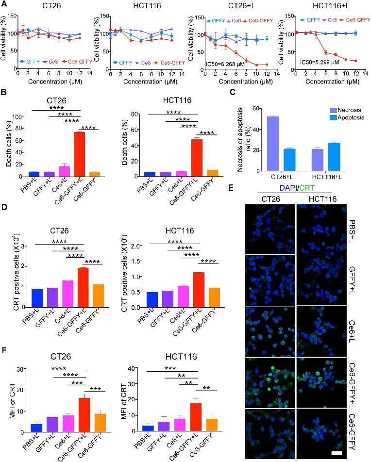
In the in vitro studies, Ce6-GFFY demonstrated effective penetration and induced significant ROS production in CRC cells upon irradiation with a 660 nm laser. Furthermore, results showed that CRT, a classical hallmark that acts as an “eat-me” signal, is highly expressed in Ce6-GFFY-treated CRC cells. This suggests that Ce6-GFFY can effectively induce immunogenic cell death (ICD), indicating its promising potential for CRC therapy.
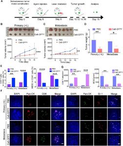
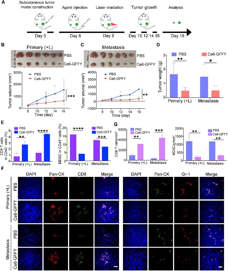
In the in vivo studies, the macroparticles exhibited a prolonged half-life in mice, demonstrating effective drug uptake and an extended therapeutic window. The combined use of Ce6-GFFY and laser irradiation significantly activated anti-tumor immunity by promoting cytotoxic T cell infiltration while inhibiting the accumulation of myeloid-derived suppressor cells in tumors, thereby suppressing the growth of both primary and metastatic CRCs. These findings suggest that Ce6-GFFY is a promising agent for CRC therapy with minimal side effects.
Unlike traditional treatments, photodynamic therapy (PDT) with Ce6-GFFY can destroy cancer cells regardless of genetic mutations, making it a versatile therapy option for patients who cannot be treated with any existing therapeutics, including those with clinical drug resistance. In conclusion, the researchers highlight that the development of Ce6-GFFY represents a promising new strategy for the treatment of colorectal cancer.
Reference
Title of Original Paper: Ce6-GFFY is a novel photosensitizer for colorectal cancer therapy
DOI: https://doi.org/10.1016/j.gendis.2024.101441
Journal: Genes & Diseases
Genes & Diseases is a journal for molecular and translational medicine. The journal primarily focuses on publishing investigations on the molecular bases and experimental therapeutics of human diseases. Publication formats include full length research article, review article, short communication, correspondence, perspectives, commentary, views on news, and research watch
Funding Information:
The National Natural Science Foundation of China (No. 82373174, 82002466, 82202907)
# # # # # #
Genes & Diseases publishes rigorously peer-reviewed and high quality original articles and authoritative reviews that focus on the molecular bases of human diseases. Emphasis is placed on hypothesis-driven, mechanistic studies relevant to pathogenesis and/or experimental therapeutics of human diseases. The journal has worldwide authorship, and a broad scope in basic and translational biomedical research of molecular biology, molecular genetics, and cell biology, including but not limited to cell proliferation and apoptosis, signal transduction, stem cell biology, developmental biology, gene regulation and epigenetics, cancer biology, immunity and infection, neuroscience, disease-specific animal models, gene and cell-based therapies, and regenerative medicine.
Scopus CiteScore: 7.3 | Impact Factor: 6.9
# # # # # #
More information: https://www.keaipublishing.com/en/journals/genes-and-diseases/
Editorial Board: https://www.keaipublishing.com/en/journals/genes-and-diseases/editorial-board/
All issues and articles in press are available online in ScienceDirect (https://www.sciencedirect.com/journal/genes-and-diseases).
Submissions to Genes & Disease may be made using Editorial Manager (https://www.editorialmanager.com/gendis/default.aspx ).
Print ISSN: 2352-4820
eISSN: 2352-3042
CN: 50-1221/R
Contact Us: editor@genesndiseases.com
X (formerly Twitter): @GenesNDiseases (https://x.com/GenesNDiseases )
Genes & Diseases Editorial Office
Genes & Diseases
+86 23 6571 4691
email us here
Visit us on social media:
Facebook
X
LinkedIn
Instagram
YouTube
Other
Legal Disclaimer:
EIN Presswire provides this news content "as is" without warranty of any kind. We do not accept any responsibility or liability for the accuracy, content, images, videos, licenses, completeness, legality, or reliability of the information contained in this article. If you have any complaints or copyright issues related to this article, kindly contact the author above.

